建築系検索エンジンKenKen!

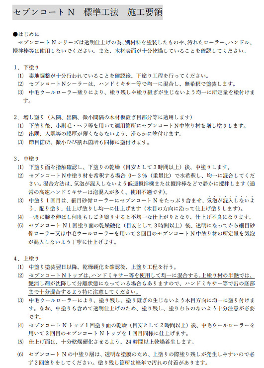
セブンコートN

セブンコートNトップ 4kg - 大橋塗...

セブンコートN

セブンコートN

塗料専門店のオンラインショップ 大橋塗料

タイトル
塗料専門店のオンラインショップ 大橋塗料
概要
オスモ リボス カシュー 水性塗料 不燃塗料 漆 補修塗料など個性ある塗料の通販...塗料販売一筋の塗料専門店、大橋塗料株式会社の直営公式オンラインショップです。創業昭和34年、塗料販売一筋 誠意をもって対応します。塗料の選び方に迷われたらお気軽...
ホームページアドレス
http://ohhashi.net
クチコミ・評判
塗料専門店のオンラインショップ 大橋塗料 のクチコミ・評判0/5 (0件のレビュー)
塗料専門店のオンラインショップ 大橋塗料 のクチコミ・評判
都道府県
静岡県
市区町村
静岡市
カテゴリー
建材・建築資材
登録日

1,302,414

Works & Projects

SKマイルドボーセイ
1液マイルドシーラーES
ミラクシーラーES
ミラクシーラーEPO
ミラクシーラーES
水性ヤニ止めシーラー
マイルドシーラーEPO
マイルドシーラーEPO
1液マイルドシーラーES
ミラクシーラーEPO
水性ヤニ止めシーラー
ルーフガード
ファインパーフェクトルーフ
キシラデコールコンゾラン
セラミフレッシュIN
エスケーエポサビアルファ
1液ファインDFルーフ
水性ハイブリッドサーフ
ルーフガード
デュフロン4Fルーフ
水性ミラクシーラーエコ
1液水性デクロ
マイルドサビガード
オーデハイポンプライマー
ベルアート
IP水性反応強化シーラー
ミラクプライマーSR
セブンコートN

※このページは、登録データを元にコンピュータ プログラムにより自動収集・生成されています。